搜索
客户端
用户
个人中心
退出登录
无障碍
搜索
首页
领导介绍
政务公开
政民互动
政务服务
走进新区
首页
领导介绍
政务公开
政民互动
政务服务
走进新区
您当前的位置 :
兰州新区门户网站
>>
法定主动 公开内容
>>
公共企事业单位信息
>>
其他
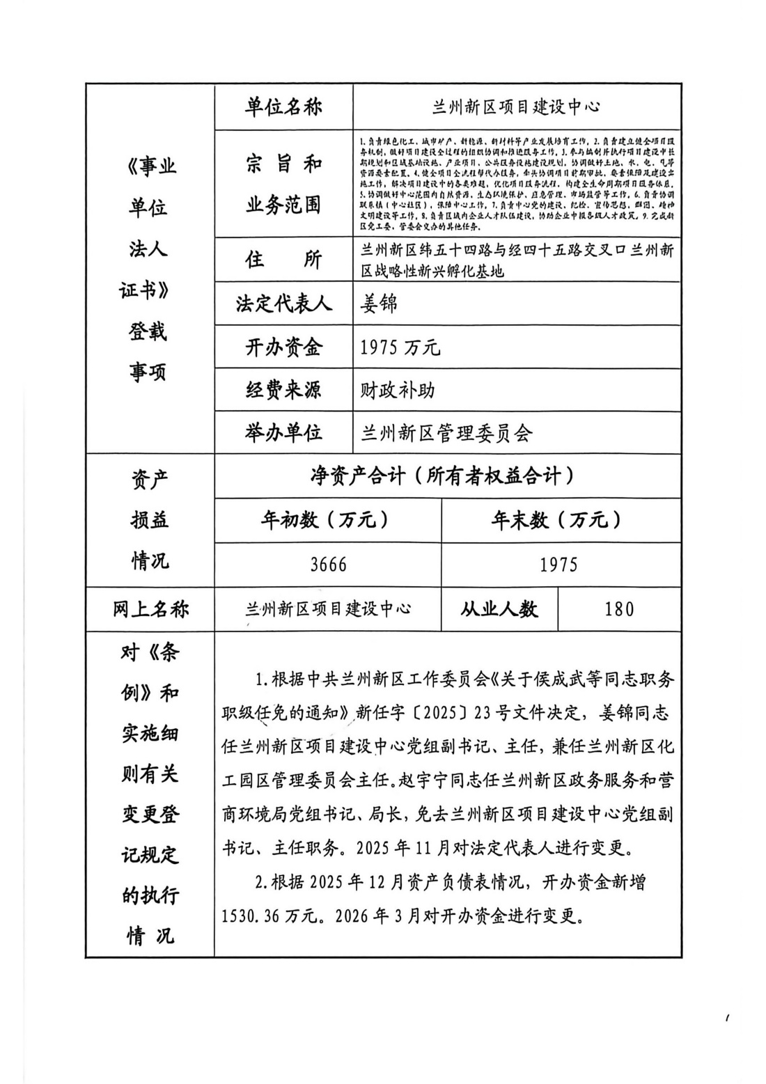
兰州新区项目建设中心2025年度事业单位法人年度报告书
来源: 兰州新区项目建设中心
时间: 2026/03/11/ 09:50
字号:[
大
][
中
][
小
]